Oto jak autor GI-Joe/Mayday opisuje swój projekt.
W ciągu ponad 25 lat pracy jako technik serwisowy raz po raz spotykałem się z problemami z mikroprzełącznikami, które nie powodowały już prawidłowego kontaktu. Problem ten był szczególnie powszechny w przypadku przełączników, które musiały radzić sobie z wyjątkowo niskimi prądami. Ponieważ wiele mikroprzełączników jest posrebrzane na powierzchniach styków, niekorzystne warunki pracy lub przechowywania mogą spowodować, że posrebrzane powierzchnie styków przełączających utleniają się, co skutkuje stosunkowo dużymi rezystancjami styków, gdy styki są zamknięte, nawet jeśli przełączniki mechanicznie działają całkowicie tak, jak powinny. Te rezystancje styków można zmierzyć za pomocą prostego pomiaru za pomocą standardowego multimetru. Mikroprzełączniki, które podczas pracy muszą przełączać nieco wyższe prądy, nie stanowią problemu, ponieważ niewielki łuk elektryczny powstający podczas przełączania praktycznie czyści utlenione styki przełączające przy każdym procesie przełączania.
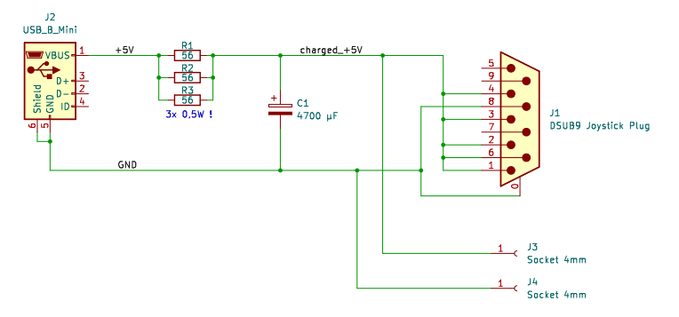
„Joystick Reanimator v1.2” przeznaczony jest do łączenia joysticków z mikroprzełącznikami, które nie działają prawidłowo z powodu warstwy tlenku na stykach przełączających – łatwa reanimacja przy niewielkim wysiłku. Aby to osiągnąć, naładowany kondensator na stykach przełączających generuje bardzo mały łuk, co prowadzi do częściowego lub całkowitego rozpuszczenia warstwy tlenku, a tym samym czyszczenia mikroprzełączników.

Idealny przełącznik ma 0 omów w stanie zamkniętym i nieskończoną rezystancję w stanie otwartym. Ponieważ cienkie przewody w kablu joysticka mają rezystancję około 1-2 omów, idealna mierzalna wartość przy zamkniętym przełączniku wynosi 1-2 omów. Praktyka pokazała, że nawet wartości rezystancji wynoszące 50 omów pozwalają na niezawodną pracę joysticka w C64, ponieważ wejścia CIA mają wysoką impedancję. Celem jest jednak uzyskanie jak najniższej wartości rezystancji mikroprzełączników poprzez procedurę z użyciem Joysticka Reanimator.
A jak wygląda to w praktyce? Zmierzyłem styki w dwóch joystickach.
Rezystancja wahała się pomiędzy 600 a 14 omów. Po przeprowadzeniu procedury oczyszczenia, pomiar wszystkich tyków wynosił pomiędzy 1 a 2 omy. Skuteczność urządzenia wyniosła 100%. Do tej pory aby uzyskać taki efekt, musiałem rozkręcić joystick i usunąć zabrudzenia mechanicznie (papier ścierny). W tym przypadku, wystarczy podłączyć urządzenie do standardowego zasilacza 5v i wpiąć Joystick. Następnie wykonujemy kilka ruchów w każdą ze stron... gotowe.
Niestety, tak jak wskazuje autor działa to tylko na joysticki z mikroprzełącznikami. Przeprowadzenie próby na stykach analogowych nie przyniosło żadnego rezultatu. Jednak dzięki zastosowaniu gniazd pomiarowych, mogłem szybko sprawdzić jak takie styki się zachowują. Okazuje się, że parametry styku zależą od siły nacisku. Rezystancja w zależności od wychylenia drążka wahała się pomiędzy 800 a 60 omów. Dlatego, w przypadku tego typu joysticków sprawdza się zasada: im mocniej tym lepiej ;)